您现在的位置: 首页 > 校园动态 > 每周安排 > 正文
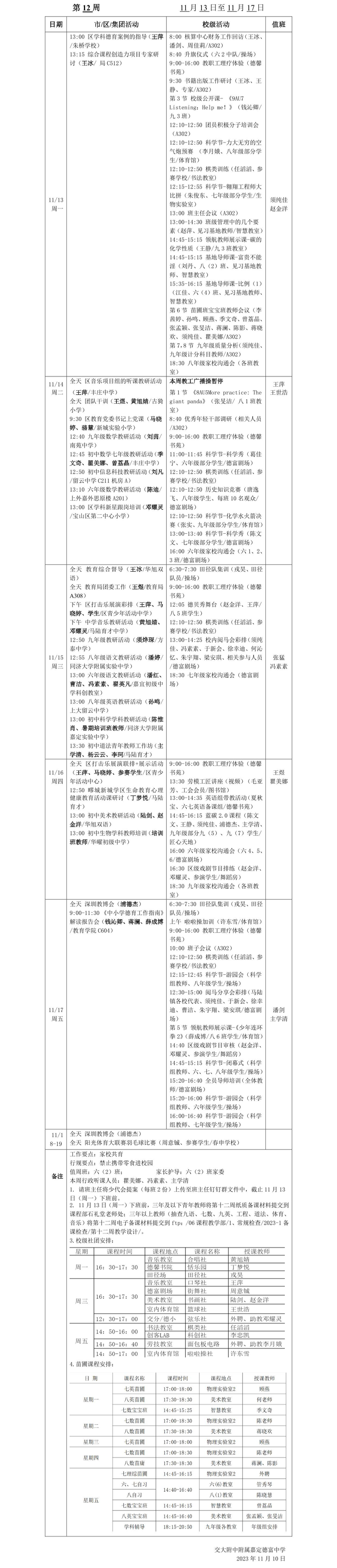
2023-1 第十二周工作安排
来源:    发稿日期:2023年11月10日

图片1.png