您现在的位置: 首页 > 校园动态 > 每周安排 > 正文
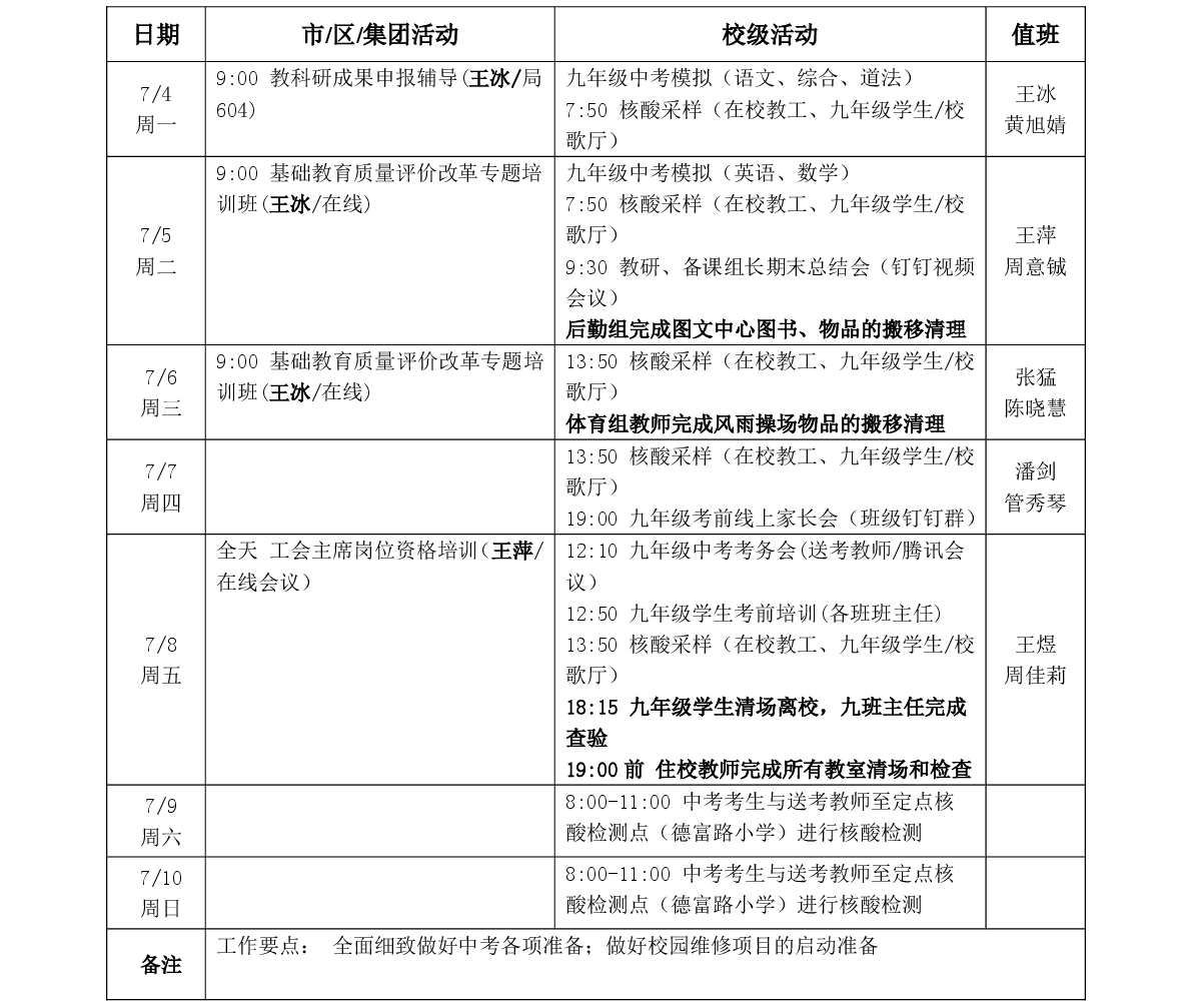
2021-2 第二十一周工作安排
来源:    发稿日期:2022年07月03日

2021-2 第二十一周工作安排(正式)-001.png