您现在的位置: 首页 > 通知公告 > 每周安排 > 正文
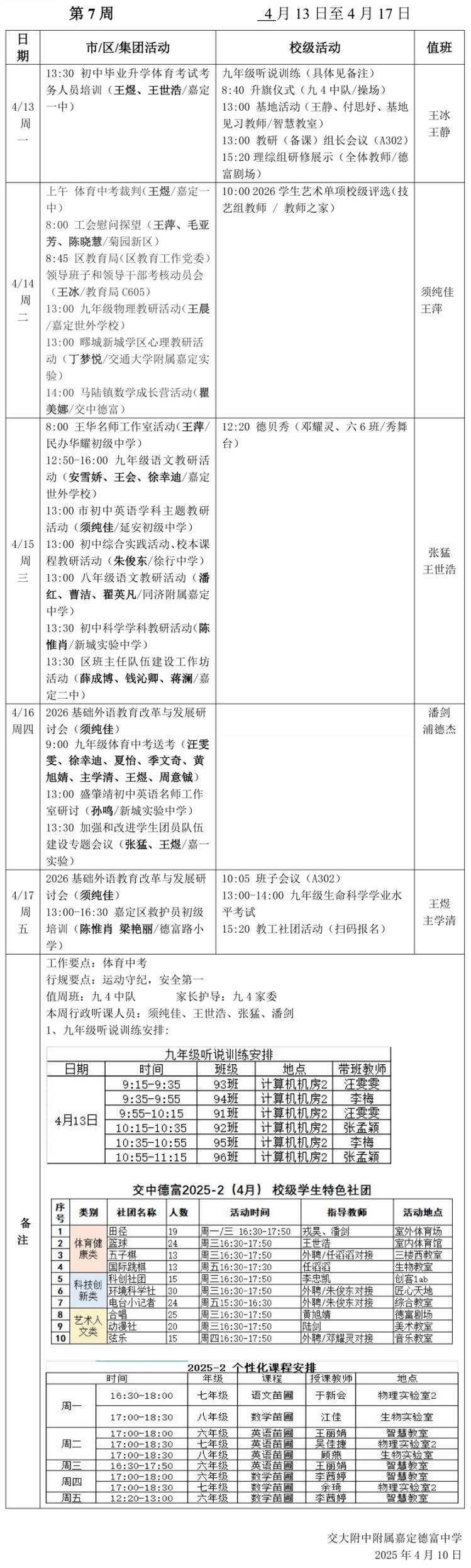
2025-2 第七周工作安排
来源: 交中德富    发稿日期:2026年04月10日

QQ截图20260410163135.png