荣誉专栏
学校简介
队伍建设
平安校园
校园通告
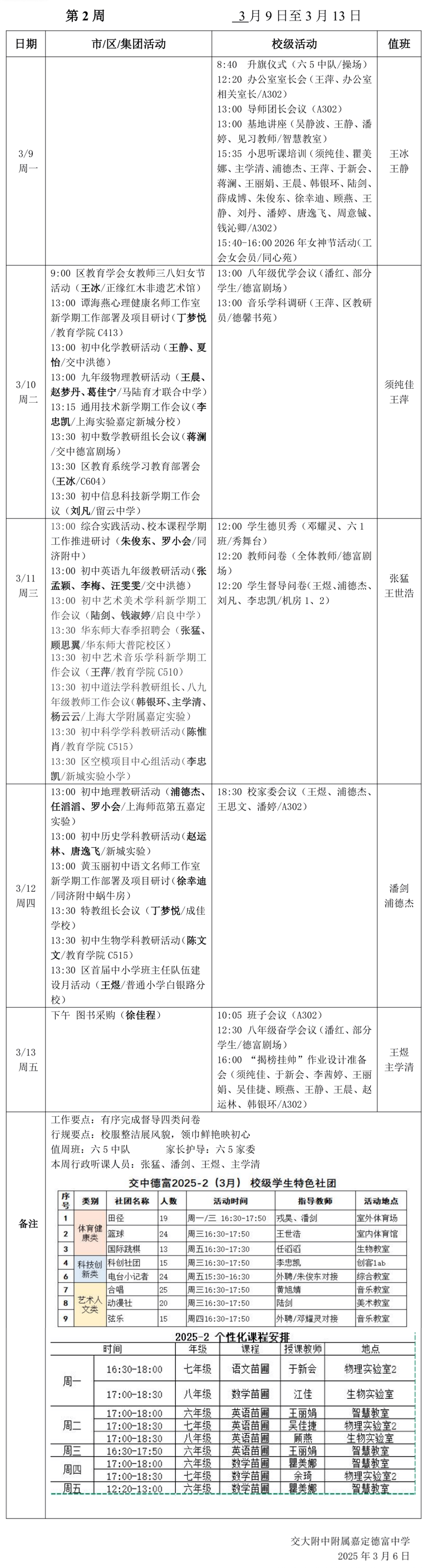
每周安排
校务公开
学生活动
教师风采
德育常规
教育联动
团队建设
教学研讨
慧雅阅读
体卫科艺
课题研究
科研成果
校本研修
党务公开
师德师风
组织生活
工会之家
2024学年
2025学年