您现在的位置: 首页 > 通知公告 > 每周安排 > 正文
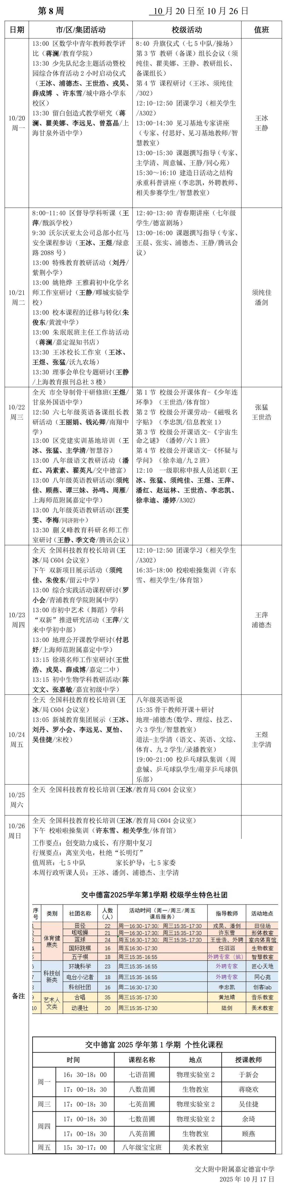
2025-1 第八周工作安排
来源: 交中德富    发稿日期:2025年10月17日

2025-1 第八周工作安排.png