为深入学习贯彻习近平总书记关于少年儿童和少先队工作的重要论述,聚焦立德树人根本任务,让少先队员深入了解嘉定城市发展,成为嘉定发展的见证者、参与者和建设者,交大附中附属嘉定德富中学的队员们来到了嘉定区徐行镇伏虎村,开展“小当嘉看乡村振兴”活动。
小当嘉•小主人
徐行镇伏虎村,作为乡村振兴的生动实践样本,在这片充满希望的田野上书写着精彩篇章。曾经,这里是传统的农业村落。如今,伏虎村依托特色产业,大力发展生态农业与乡村旅游。村内打造了规模化的有机蔬菜种植基地。同时,深挖乡村文化资源,修缮传统建筑,建设乡村文化展示馆。整洁的村道、优美的田园风光、热闹的农家乐,处处彰显着伏虎村在乡村振兴道路上的蓬勃生机。“小当嘉”们怀揣着好奇与期待,在辅导员的带领下踏入徐行镇伏虎村,开启了这场聚焦乡村振兴的探秘之旅,用双眼探寻发展脉络,用双手触摸乡土变化。

小调研•新发现
走进伏虎村党群服务中心,扑面而来的是满满的温馨与活力。社区老年人日间料理中心每天都给老人们安排了各式各样的课程。今日老人们就沉醉于八段锦的一招一式中,举手投足尽显悠然。

馆内,琳琅满目的草编制品以及精美的手工钩织品陈列有序,这些出自村民之手的艺术品,不仅编织出生活的质感,更是打开了增收致富的大门。


一旁的村史文化室,承载着岁月的记忆,静静讲述着村子的往昔。这里的每一处空间,都诉说着党群服务中心功能的多元与贴心。

移步赵家美丽庭院,一步一景皆含韵,一砖一瓦总关情。


踏上六廉桥,桥下潺潺流水,仿佛在低吟廉洁之歌,大家被浓厚的廉政文化环绕,心灵得到净化与洗礼。


转身来到缘菊粮食果蔬专业合作社,队员们尽情感受田园的自然风光,还和可爱的小动物互动玩耍。

随后,大家前往了居民住房平移点,崭新的别墅错落有致,宽敞又明亮,处处映射出村民生活的蒸蒸日上。


小建议•大未来
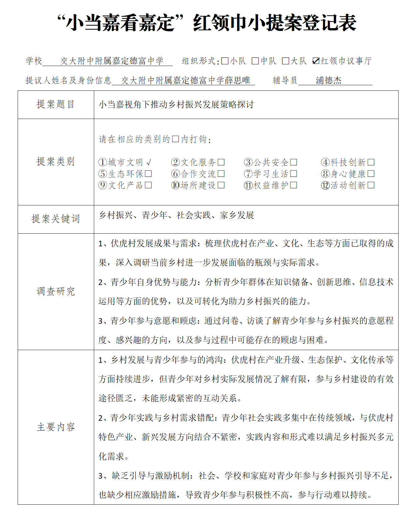
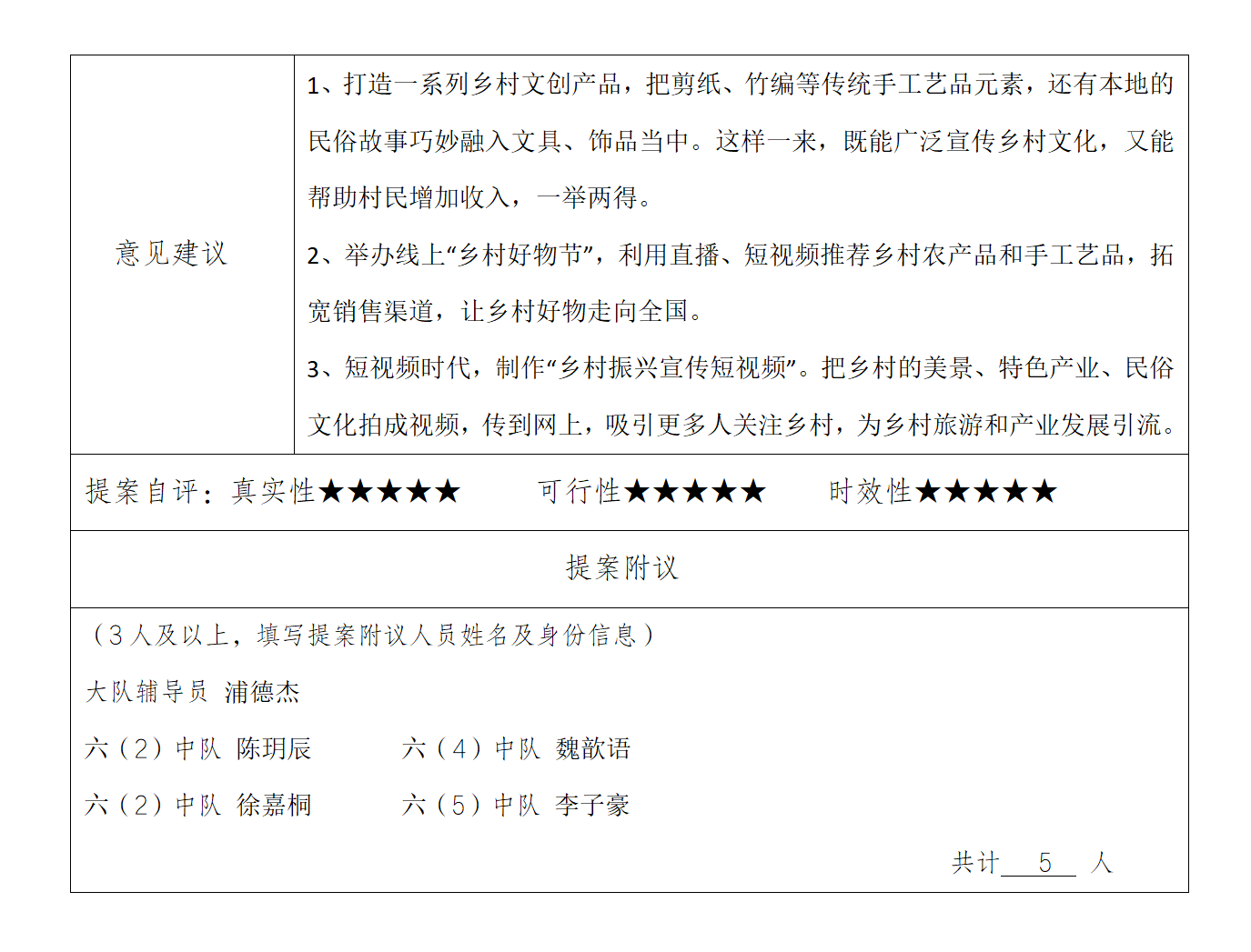
参观结束后,队员们围坐在一起,就“青少年如何助力乡村振兴”展开热烈讨论,并将讨论的成果整理成红领巾提案。这份提案以青少年独特的视角,为乡村发展注入新鲜血液。它们承载着青少年助力乡村振兴的热情与担当,也为乡村振兴事业增添了别样的青春力量 。





本次活动,队员们目睹了乡村振兴带来的巨变,从古老技艺的传承到崭新产业的兴起,从村史记忆的追溯到未来蓝图的展望。这段旅程,是知识的汲取,是心灵的触动,更是成长的蜕变。未来,队员们将以青春之智、青春之力,让更多乡村绽放出蓬勃的生机与活力,续写乡村振兴的壮美诗篇 。
